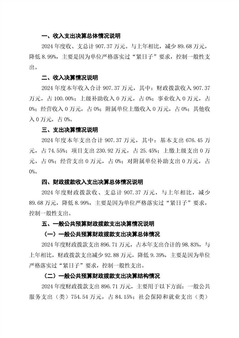
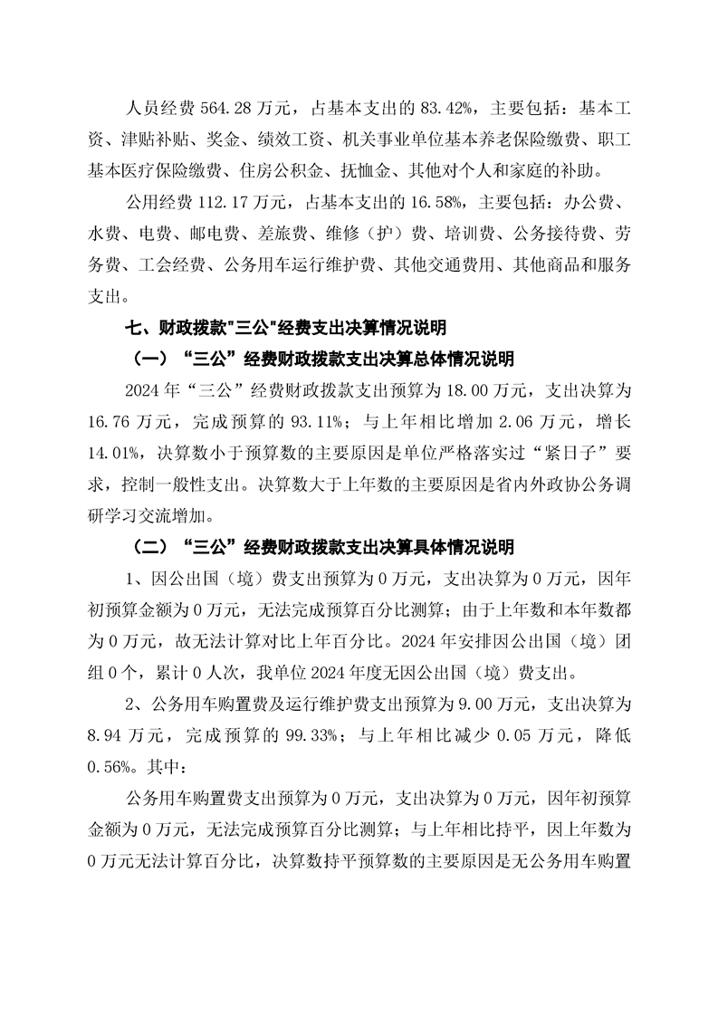
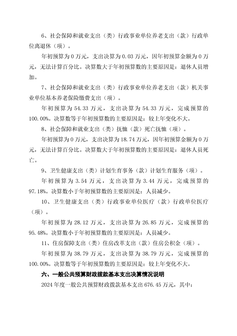
部门决算
头部
无障碍
适老版
网站首页
走进江华
政务公开
办事服务
政民互动
政府数据
江华瑶族自治县人民政府
http://www.jh.gov.cn/
无障碍 |
适老版
网站首页
走进江华
政务公开
办事服务
政民互动
搜索
您现在所在的位置:
首页
>
政务公开
>
财政信息
>
部门决算
分享到:
2024年度中国人民政治协商会议湖南省江华瑶族自治县委员会部门决算
发布时间:
2025-10-15 14:02
来源:
中国人民政治协商会议湖南省江华瑶族自治县委员会
作者:
字体【
大
中
小
】
中国人民政治协商会议湖南省江华瑶族自治县委员会2024年度部门整体支出绩效自评报告
扫一扫在手机打开当前页
【TOP】
【
打印页面
】【
关闭页面
】
无标题文档
政务
办事
互动
县情