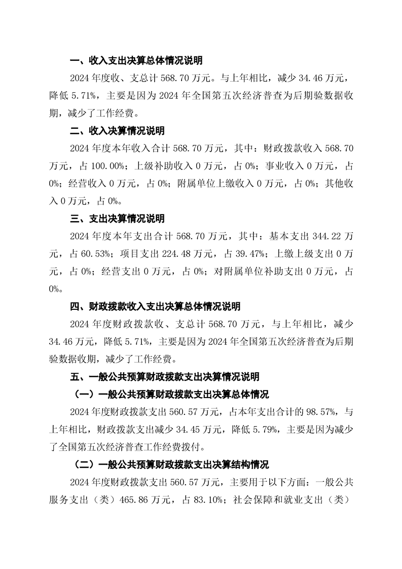
部门决算
头部
无障碍
适老版
网站首页
走进江华
政务公开
办事服务
政民互动
政府数据
江华瑶族自治县人民政府
http://www.jh.gov.cn/
无障碍 |
适老版
网站首页
走进江华
政务公开
办事服务
政民互动
搜索
您现在所在的位置:
首页
>
政务公开
>
财政信息
>
部门决算
分享到:
2024年度江华瑶族自治县统计局部门决算
发布时间:
2025-10-15 10:36
来源:
江华瑶族自治县统计局
作者:
字体【
大
中
小
】
江华瑶族自治县统计局2024年度部门整体支出绩效自评报告
扫一扫在手机打开当前页
【TOP】
【
打印页面
】【
关闭页面
】
无标题文档
政务
办事
互动
县情