江华瑶族自治县人民政府办公室
关于印发《关于落实省政府真抓实干督查
激励措施的工作方案》的通知
江政办发〔2022〕5号
各乡镇人民政府,县直有关单位,江华国有林场,江华高新区,中央、省、市驻江华有关单位:
《关于落实省政府真抓实干督查激励措施的工作方案》已经县人民政府研究同意,现印发给你们,请遵照执行。
江华瑶族自治县人民政府办公室
2022年3月18日
关于落实省政府真抓实干督查激励措施的工作方案
为贯彻落实《湖南省人民政府办公厅关于印发2022年真抓实干督查激励措施的通知》(湘政办发〔2022〕9号)文件精神,争取省政府的大力支持,结合我县实际,制定本工作方案。
一、成立领导小组
成立江华瑶族自治县落实省政府真抓实干督查激励措施工作领导小组。
组 长:吴军臣
常务副组长:蒋剑
副组长:安青、殷新、何永亮、李新建、左华生、蒋星辉、熊丽丽、刘晓萍
成 员:县政府办(县金融办)、县发改局、县财政局、县行政审批服务局、县科工局、江华高新区、县商务局、县农业农村局、县自然资源局、县乡村振兴局、县住建局、县交通运输局、县市场监督管理局、县民族文旅广体局、县人社局、市生态环境局江华分局、县水利局、县林业局、县教育局、县民政局、县卫健局、县医保局、县应急管理局、县公安局、县信访局等25个单位主要负责人。
二、分解工作责任
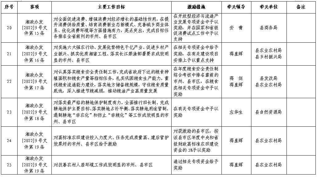
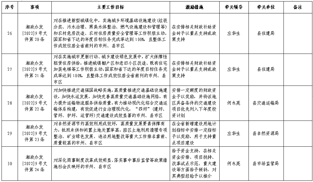
按照湘政办发〔2022〕9号文件明确的工作内容,2022年纳入省政府督查激励的工作共36条、47项具体事项(详见附表)。
三、落实工作措施
(一)深化思想认识。各级各部门要把真抓实干督查激励贯穿政府工作全过程、全领域,充分发挥主观能动性,认真策划推动,积极创先争优。分管县级领导组织所分管的责任单位认真对照上级文件要求,逐项制定详细工作实施方案,全力抓好工作落实,确保工作圆满完成,达到省政府真抓实干激励机制评选标准。
(二)加强汇报对接。牵头责任单位主动与省政府对口部门衔接相关评选办法,分项对标省政府各项激励政策评选标准,认真组织好工作典型材料,总结工作亮点和经验特色,及时上报工作进度,实时与省市对口部门保持沟通,多向省市对口部门报亮点信息。
(三)建立推进机制。县政府建立协调推进机制,县政府督查室按照“一月一调度”工作机制,对相关责任单位目标实施进度开展调度。从3月份开始,每月28日前将工作落实情况、与省市对接汇报情况、迎接督查或考评情况以及向省对口部门上报工作亮点材料、典型材料情况(另附页)填写好,纸质版经单位主要负责人签字并报请分管县长同意后加盖单位公章报县政府督查室;电子版一并发督查室工作邮箱(zfb2323240@163.com)。
(四)强化结果运用。在全省真抓实干考评中获得全省表彰奖励的,承担该项考核的单位或主要单位,按县委县政府创先争优相关文件精神推荐为当年度绩效评估优秀等次;被党中央、国务院、国家有关部委、省委省政府和省直有关部门警告、通报、约谈、问责的,或在审计、督查中发现存在重大突出问题,整改不及时、不到位被通报或交办的,在绩效考核中予以扣分。
附表:江华瑶族自治县落实2022年省政府真抓实干督查激励工作责任分解表














公安机关备案号:43112902000012



